#喜欢的音乐 #博客更新 #豆瓣动态
棒无的碎碎念,在,漫长岁月里
----------------------

90多人的大教室没有空调,热死了,地狱两个半小时 :blobsweats:

source
#豆瓣动态

命里有时终须有,命里无时莫强求
月亮很亮,亮也没用,没用也亮。我喜欢你,喜欢也没用,没有也喜欢。
Kanso :

source
@bangwu: "(CW) 注意防范"

注意防范

----------------------

二段技能么 :blobugh: :blobugh: :blobugh:

source (author: bangwu (@bangwu))
埃尔博河上空的银河,阿尔伯塔省,加拿大 (© Alan Dyer/Getty Images)

source
郡上八幡城,岐阜县,日本 (© ta2funk ito/500px/Getty Images)

source
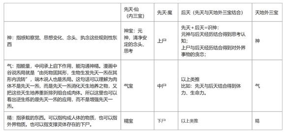
剧情全连起来了:成仙的方法出来了,就是内斩三尸外通天地

先说内斩三尸:风后、六库、双全跟三尸强相关,炁体源流是斩尽三尸的 之前的剧情中可以看到吕良觉醒双全后只剩下上中两尸,而且二尸异常狂暴。上尸是精神相关这个好理解,说明双全的精神技能放大了上尸。中尸好滋味就是好吃,吃也跟长身体有关,这个跟六库也联系得上,六库和双全手都同样有治愈回复功能,六库甚至能够治愈衰老,说明肉体相关技能放大了中尸。而双全手的觉醒过程是极度的想活,这个时候人的欲望是全部集中到自我生

作者:炎的呼吸

source
烟火里的尘埃 - 华晨宇
#喜欢的音乐

歌手:华晨宇
专辑:卡西莫多的礼物
发行日期:9/18/2014

source (author: 华晨宇)
我好像又陷入了某种循环之中,我讨厌这种感觉——于是我在房间里大喊,前进!
只想对你说 - 掌嘴/刘明宇Lil-7/张雪飞/IDEA MUSIC
#喜欢的音乐

歌手:掌嘴/刘明宇Lil-7/张雪飞/IDEA MUSIC
专辑:只想对你说
发行日期:7/4/2017

source (author: 掌嘴/刘明宇Lil-7/张雪飞/IDEA MUSIC)
月圆之夜的豫园,上海,中国 (© zyxeos30/Gettyimages)

source
带着情绪发呆,沉睡了一个小时。醒来,等不到的思念,以及....我到过的地方,别人后来也会去;我到的地方,别人也曾来过。这真的很不一样……
今天发现我是个很爱道歉的人,我不知道这是不是卑微还是太在意别人而失去了自我,还是我是个很会换位思考的人。不过现在嘛,而这对我来说并无区别,我恨这种想法,但凡是自己做得一点不对,察觉到对方不开心了就要去接受自己的过错,而大多数情况别人是不会这样做的。凭什么我要接受自己造成的一点点不开心,而要承担别人对我造成的伤害,好不公平!
日出时的小袋鼠,阿德莱德河,北领地,澳大利亚 (© Jeremy Woodhouse/Getty Images)

source
Cruel Summer - Taylor Swift
#喜欢的音乐

歌手:Taylor Swift
专辑:Lover
发行日期:8/22/2019

source (author: Taylor Swift)
素颜 - 许嵩/何曼婷
#喜欢的音乐

歌手:许嵩/何曼婷
专辑:素颜
发行日期:8/17/2010

source (author: 许嵩/何曼婷)
八奇真的是按先天八卦设计的,米二还是6

上一贴搞明白了“成仙的方法是内斩三尸外通天”,风后、六库、双全、炁体源流都是斩三尸;而神机、通天箓、拘灵遣将都是假借外物的术,但没明白为什么要这么刚刚好八个术,而且还漏了大罗洞观。经吧友提示后发现,突然明白了为什么是八奇技,八奇迹就是用先天八卦按照阴阳分两对按三宝排的卦。说实话这个设定还是有点复杂的,大多数人也并不了解这些知识,我也弄了很久,图重画了好几次,但实在没空再制图打草稿细究了,毕竟我只是

作者:炎的呼吸

source
Back to Top