#喜欢的音乐 #博客更新
棒无的碎碎念,在,漫长岁月里
我好像又陷入了某种循环之中,我讨厌这种感觉——于是我在房间里大喊,前进!
只想对你说 - 掌嘴/刘明宇Lil-7/张雪飞/IDEA MUSIC
#喜欢的音乐

歌手:掌嘴/刘明宇Lil-7/张雪飞/IDEA MUSIC
专辑:只想对你说
发行日期:7/4/2017

source (author: 掌嘴/刘明宇Lil-7/张雪飞/IDEA MUSIC)
月圆之夜的豫园,上海,中国 (© zyxeos30/Gettyimages)

source
带着情绪发呆,沉睡了一个小时。醒来,等不到的思念,以及....我到过的地方,别人后来也会去;我到的地方,别人也曾来过。这真的很不一样……
今天发现我是个很爱道歉的人,我不知道这是不是卑微还是太在意别人而失去了自我,还是我是个很会换位思考的人。不过现在嘛,而这对我来说并无区别,我恨这种想法,但凡是自己做得一点不对,察觉到对方不开心了就要去接受自己的过错,而大多数情况别人是不会这样做的。凭什么我要接受自己造成的一点点不开心,而要承担别人对我造成的伤害,好不公平!
日出时的小袋鼠,阿德莱德河,北领地,澳大利亚 (© Jeremy Woodhouse/Getty Images)

source
Cruel Summer - Taylor Swift
#喜欢的音乐

歌手:Taylor Swift
专辑:Lover
发行日期:8/22/2019

source (author: Taylor Swift)
素颜 - 许嵩/何曼婷
#喜欢的音乐

歌手:许嵩/何曼婷
专辑:素颜
发行日期:8/17/2010

source (author: 许嵩/何曼婷)
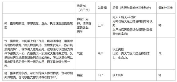
八奇真的是按先天八卦设计的,米二还是6

上一贴搞明白了“成仙的方法是内斩三尸外通天”,风后、六库、双全、炁体源流都是斩三尸;而神机、通天箓、拘灵遣将都是假借外物的术,但没明白为什么要这么刚刚好八个术,而且还漏了大罗洞观。经吧友提示后发现,突然明白了为什么是八奇技,八奇迹就是用先天八卦按照阴阳分两对按三宝排的卦。说实话这个设定还是有点复杂的,大多数人也并不了解这些知识,我也弄了很久,图重画了好几次,但实在没空再制图打草稿细究了,毕竟我只是

作者:炎的呼吸

source
罗生门(Follow) - 梨冻紧/Wiz_H张子豪
#喜欢的音乐

歌手:梨冻紧/Wiz_H张子豪
专辑:罗生门(Follow)
发行日期:6/19/2020

source (author: 梨冻紧/Wiz_H张子豪)
心之火 - F.I.R./彭佳慧
#喜欢的音乐

歌手:F.I.R./彭佳慧
专辑:花千骨 电视原声带
发行日期:7/15/2015

source (author: F.I.R./彭佳慧)
阿科马尼奥海滩,卡拉布里亚,意大利 (© Alessio de Cicco/Getty Images)

source
686-曲彤的目的

作者:kawho

source
青花 - PhaseSecond
#喜欢的音乐

歌手:PhaseSecond
专辑:青花
发行日期:8/23/2017

source (author: PhaseSecond)
愿爱无忧 - 痛仰乐队
#喜欢的音乐

歌手:痛仰乐队
专辑:愿爱无忧
发行日期:8/11/2014

source (author: 痛仰乐队)
棒无 : 🤣🤣🤣“蓝牙”我也嫉妒他的才华。
#豆瓣动态

🤣🤣🤣“蓝牙”
南方 : 我也嫉妒他的才华。

source
Back to Top