#喜欢的音乐 #博客更新
棒无的碎碎念,在,漫长岁月里
月圆之夜的豫园,上海,中国 (© zyxeos30/Gettyimages)

source
带着情绪发呆,沉睡了一个小时。醒来,等不到的思念,以及....我到过的地方,别人后来也会去;我到的地方,别人也曾来过。这真的很不一样……
今天发现我是个很爱道歉的人,我不知道这是不是卑微还是太在意别人而失去了自我,还是我是个很会换位思考的人。不过现在嘛,而这对我来说并无区别,我恨这种想法,但凡是自己做得一点不对,察觉到对方不开心了就要去接受自己的过错,而大多数情况别人是不会这样做的。凭什么我要接受自己造成的一点点不开心,而要承担别人对我造成的伤害,好不公平!
日出时的小袋鼠,阿德莱德河,北领地,澳大利亚 (© Jeremy Woodhouse/Getty Images)

source
Cruel Summer - Taylor Swift
#喜欢的音乐

歌手:Taylor Swift
专辑:Lover
发行日期:8/22/2019

source (author: Taylor Swift)
素颜 - 许嵩/何曼婷
#喜欢的音乐

歌手:许嵩/何曼婷
专辑:素颜
发行日期:8/17/2010

source (author: 许嵩/何曼婷)
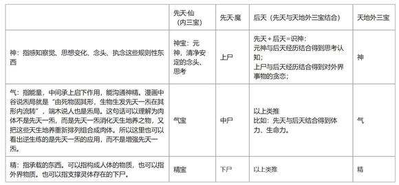
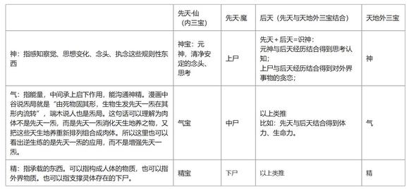
八奇真的是按先天八卦设计的,米二还是6

上一贴搞明白了“成仙的方法是内斩三尸外通天”,风后、六库、双全、炁体源流都是斩三尸;而神机、通天箓、拘灵遣将都是假借外物的术,但没明白为什么要这么刚刚好八个术,而且还漏了大罗洞观。经吧友提示后发现,突然明白了为什么是八奇技,八奇迹就是用先天八卦按照阴阳分两对按三宝排的卦。说实话这个设定还是有点复杂的,大多数人也并不了解这些知识,我也弄了很久,图重画了好几次,但实在没空再制图打草稿细究了,毕竟我只是

作者:炎的呼吸

source
罗生门(Follow) - 梨冻紧/Wiz_H张子豪
#喜欢的音乐

歌手:梨冻紧/Wiz_H张子豪
专辑:罗生门(Follow)
发行日期:6/19/2020

source (author: 梨冻紧/Wiz_H张子豪)
心之火 - F.I.R./彭佳慧
#喜欢的音乐

歌手:F.I.R./彭佳慧
专辑:花千骨 电视原声带
发行日期:7/15/2015

source (author: F.I.R./彭佳慧)
阿科马尼奥海滩,卡拉布里亚,意大利 (© Alessio de Cicco/Getty Images)

source
686-曲彤的目的

作者:kawho

source
青花 - PhaseSecond
#喜欢的音乐

歌手:PhaseSecond
专辑:青花
发行日期:8/23/2017

source (author: PhaseSecond)
愿爱无忧 - 痛仰乐队
#喜欢的音乐

歌手:痛仰乐队
专辑:愿爱无忧
发行日期:8/11/2014

source (author: 痛仰乐队)
棒无 : 🤣🤣🤣“蓝牙”我也嫉妒他的才华。
#豆瓣动态

🤣🤣🤣“蓝牙”
南方 : 我也嫉妒他的才华。

source
后来我会想到,人类会对未知的事情充满好奇“当第一个智人抬头仰望星空时,人类探索太空的进度已经完成了80%”,这句话听起来很荒谬,但我认为是如此。很多事情都是这样,迈出第一步的时候大概已经完成了一大半了吧。但是这个观点的重点在于未知——是从未了解,像是21世纪对AI的探索。而对于那些已知的领域,同样有句话:人们总是不认同自己不了解的东西。例如马斯克SpaceX被嘲笑了吧,被不认同......所以后来我想,存在即合理越来越具象化了,不要轻易否认一件事或一个人,请了解之后再下定论😕
#豆瓣动态

你对我的百般注解和认识,并不构成万分之一的我,却是一览无余的你自己
可达鸭嘟嘟 :

source
拜托,亲爱的萨菲娜,我一点也不在乎好么,你,不要再出现了......
Back to Top