#喜欢的音乐 #博客更新
棒无的碎碎念,在,漫长岁月里
素颜 - 许嵩/何曼婷
#喜欢的音乐

歌手:许嵩/何曼婷
专辑:素颜
发行日期:8/17/2010

source (author: 许嵩/何曼婷)
八奇真的是按先天八卦设计的,米二还是6

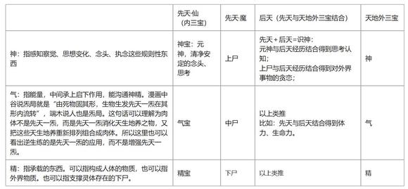
上一贴搞明白了“成仙的方法是内斩三尸外通天”,风后、六库、双全、炁体源流都是斩三尸;而神机、通天箓、拘灵遣将都是假借外物的术,但没明白为什么要这么刚刚好八个术,而且还漏了大罗洞观。经吧友提示后发现,突然明白了为什么是八奇技,八奇迹就是用先天八卦按照阴阳分两对按三宝排的卦。说实话这个设定还是有点复杂的,大多数人也并不了解这些知识,我也弄了很久,图重画了好几次,但实在没空再制图打草稿细究了,毕竟我只是

作者:炎的呼吸

source
罗生门(Follow) - 梨冻紧/Wiz_H张子豪
#喜欢的音乐

歌手:梨冻紧/Wiz_H张子豪
专辑:罗生门(Follow)
发行日期:6/19/2020

source (author: 梨冻紧/Wiz_H张子豪)
心之火 - F.I.R./彭佳慧
#喜欢的音乐

歌手:F.I.R./彭佳慧
专辑:花千骨 电视原声带
发行日期:7/15/2015

source (author: F.I.R./彭佳慧)
阿科马尼奥海滩,卡拉布里亚,意大利 (© Alessio de Cicco/Getty Images)

source
686-曲彤的目的

作者:kawho

source
青花 - PhaseSecond
#喜欢的音乐

歌手:PhaseSecond
专辑:青花
发行日期:8/23/2017

source (author: PhaseSecond)
愿爱无忧 - 痛仰乐队
#喜欢的音乐

歌手:痛仰乐队
专辑:愿爱无忧
发行日期:8/11/2014

source (author: 痛仰乐队)
棒无 : 🤣🤣🤣“蓝牙”我也嫉妒他的才华。
#豆瓣动态

🤣🤣🤣“蓝牙”
南方 : 我也嫉妒他的才华。

source
后来我会想到,人类会对未知的事情充满好奇“当第一个智人抬头仰望星空时,人类探索太空的进度已经完成了80%”,这句话听起来很荒谬,但我认为是如此。很多事情都是这样,迈出第一步的时候大概已经完成了一大半了吧。但是这个观点的重点在于未知——是从未了解,像是21世纪对AI的探索。而对于那些已知的领域,同样有句话:人们总是不认同自己不了解的东西。例如马斯克SpaceX被嘲笑了吧,被不认同......所以后来我想,存在即合理越来越具象化了,不要轻易否认一件事或一个人,请了解之后再下定论😕
#豆瓣动态

你对我的百般注解和认识,并不构成万分之一的我,却是一览无余的你自己
可达鸭嘟嘟 :

source
拜托,亲爱的萨菲娜,我一点也不在乎好么,你,不要再出现了......
This message is used to verify that this feed (feedId:55528531020249088) belongs to me (userId:54789014498934784). Join me in enjoying RSS on the next generation information browser https://follow.is.
老师....你投屏没关
#B站点赞

好喜欢模拟恐怖啊 就做了一期 但又不敢做的太恐怖。 我很久之前就在想,我生活中遇到的那些否定,那些贬低和不如意真的是我的问题么? 我的人生真的应该按照别人的想法来进行么? 我现在觉得应该不是的 社会把我们塑造成了我们不想成为的样子,我们无法决定去做我们喜欢的事。我们害怕群体的目光,家里人的指责,老师的期待。但这些不是你的问题,你生下来的目的 是过好你自己的人生。 希望大家都可以活出不一样的生活

iframe (www.bilibili.com)

source (author: 逗比的雀巢)
🥺🥺🥺死在我的面前
Back to Top